13262港澳龙门客栈-免费完整资料

13262港澳龙门客栈
中国政府网 山西省人民政府网 吕梁市人民政府网
  • IPV6
  • 繁體
  • 无障碍浏览
13262港澳龙门客栈

  • 首页
  • 政务动态
  • 政务公开
  • 政务服务
  • 政民互动
  • 走进文水
当前位置: 首页 > 政府信息公开 > 法定主动公开内容 > 政策解读
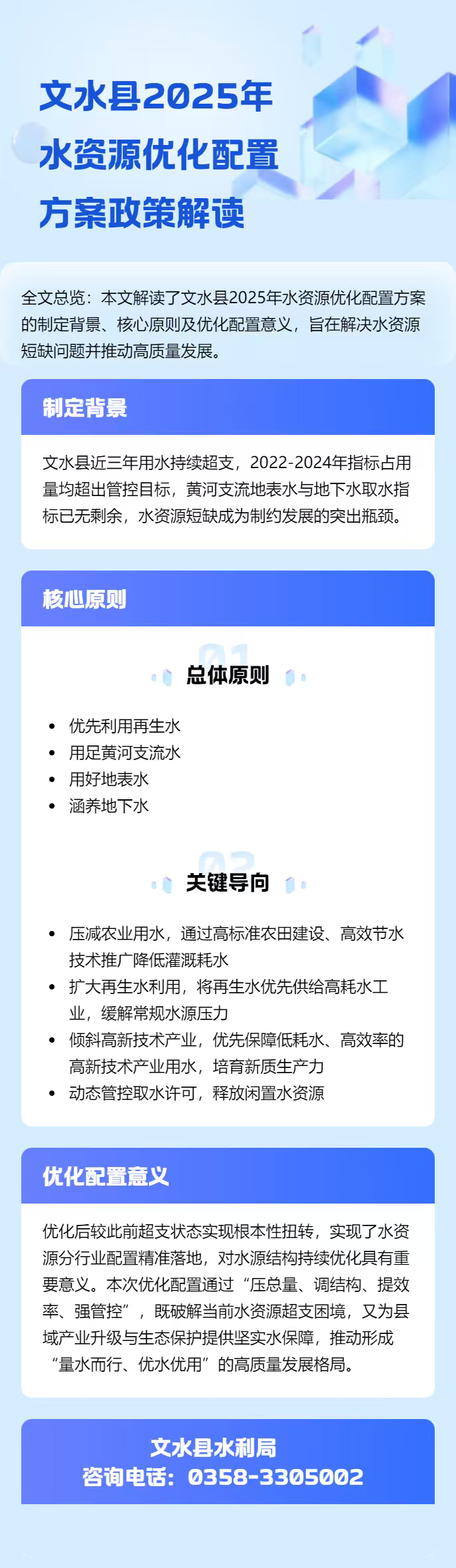
【图片解读】文水县水利局关于印发文水县2025年水资源优化配置方案的通知的政策解读
  • 时间:2025-11-07 来源: 文水县水利局
  • 收藏 打印 字体: 放大 正常 缩小

文件:关于印发文水县2025年水资源优化配置方案的通知

13262港澳龙门客栈


扫一扫在手机打开当前页面
  • 国务院部门

    • 中华人民共和国中央人民政府
    • 外交部
    • 国防部
    • 国家发展和改革委员会
    • 教育部
    • 科学技术部
    • 工业和信息化部
    • 国家民族事务委员会
    • 公安部
    • 民政部
    • 司法部
    • 财政部
    • 国家密码管理局
    • 国家保密局
    • 国家公务员局
    • 国家知识产权局
    • 国家药品监督管理局
    • 国家矿山安全监察局
    • 国家中医药管理局
    • 国家文物局
    • 国家邮政局
    • 中国民用航空局
    • 国家铁路局
    • 国家移民管理局
    • 国家烟草专卖局
    • 国家国防科技工业局
    • 国家能源局
    • 国家粮食和物资储备局
    • 国家信访局
    • 中共中央党校(国家行政学院)
    • 国务院发展研究中心
    • 国家气象局
    • 国家广播电视总局
    • 国家市场监督管理总局
    • 国家税务总局
    • 生态环境部
    • 国家语言文字工作委员会
    • 审计署
    • 中国人民银行
    • 应急管理部
    • 退役军人事务部
    • 国家卫生健康委员会
    • 文化和旅游部
    • 商务部
    • 农业农村部
    • 水利部
    • 交通运输部
    • 住房和城乡建设部
    • 生态环境部
    • 自然资源部
    • 人力资源和社会保障部
  • 各省市政府网站

    • 北京
    • 天津
    • 河北
    • 山西
    • 内蒙古
    • 辽宁
    • 吉林
    • 黑龙江
    • 上海
    • 江苏
    • 浙江
    • 安徽
    • 福建
    • 江西
    • 山东
    • 河南
    • 湖北
    • 湖南
    • 广东
    • 广西
    • 海南
    • 重庆
    • 四川
    • 贵州
    • 云南
    • 西藏
    • 陕西
    • 甘肃
    • 宁夏
    • 青海
    • 新疆
    • 香港
    • 澳门
    • 台湾
    • 新疆生产建设兵团
  • 省内各市政府网站

    • 太原市
    • 大同市
    • 朔州市
    • 忻州市
    • 吕梁市
    • 晋中市
    • 阳泉市
    • 长治市
    • 晋城市
    • 临汾市
    • 运城市
  • 吕梁市直各县区政府网站

    • 离石区
    • 交城县
    • 汾阳市
    • 孝义市
    • 交口县
    • 石楼县
    • 中阳县
    • 柳林县
    • 方山县
    • 岚县
    • 兴县
    • 临县
  • 13262港澳龙门客栈
    主办单位:13262港澳龙门客栈办公室
    承办单位:文水县政府网络中心
  • 联系我们 | 关于我们 | 网站声明 | 网站地图

    网站标识码:1411210001

    地址:文水县则天大街政务大厅四楼

    晋ICP备06004910号-3 晋公网安备 14112102000102号
  • 13262港澳龙门客栈